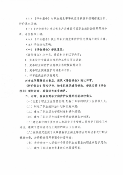
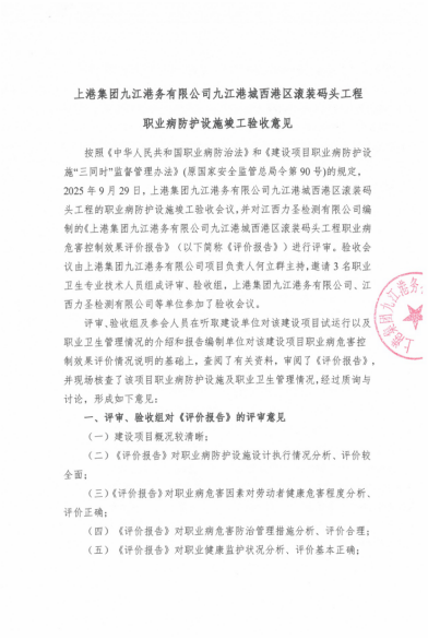
首页 >> 项目公示 >>职卫类 >> 上港集团九江港务有限公司九江港城西港区滚装码头工程职业病危害控制效果评价报告
详细内容

上港集团九江港务有限公司九江港城西港区滚装码头工程职业病危害控制效果评价报告

A.1    职业卫生技术报告信息网上公开记录表

 

用人单位名称

上港集团九江港务有限公司

用人单位注册地址

九江城西港区港城大道68号滨港路1号

联系人

王蔚云

报告名称及编号

上港集团九江港务有限公司九江港城西港区滚装码头工程职业病危害控制效果评价报告  

江西力圣(2025)第LSZK 0701040

项目组人员

余圆燕,廖晓兵、余水明、胡昌国

现场调查人员

廖晓兵、余圆燕、周环宇

现场调查时间

2025.5.30

用人单位陪同人

王蔚云

采样与测量人员

周环宇,伍智雄,王冉冉,胡子文

采样与测量时间

2025.9.30-2025.10.2

用人单位陪同人

王蔚云

现场照片(现场调查及现场采样与测量照片,含企业名称或标识的合影照片)

 

 


技术支持: 九江大幸电子商务有限公司 | 管理登录
seo seo