首页 >> 项目公示 >>职卫类 >> 江西辙炜新材料科技股份有限公司年产1000吨一号、1000吨二号中定剂扩建项目(一期)职业病危害控制效果评价报告
详细内容

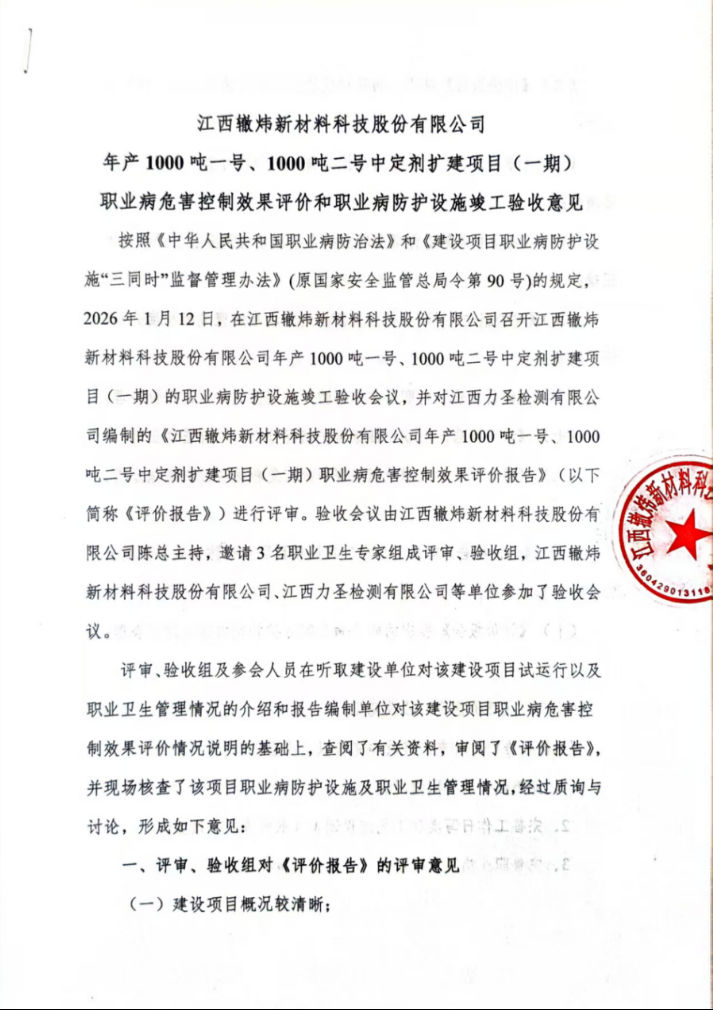
江西辙炜新材料科技股份有限公司年产1000吨一号、1000吨二号中定剂扩建项目(一期)职业病危害控制效果评价报告

时间:2026-01-30     

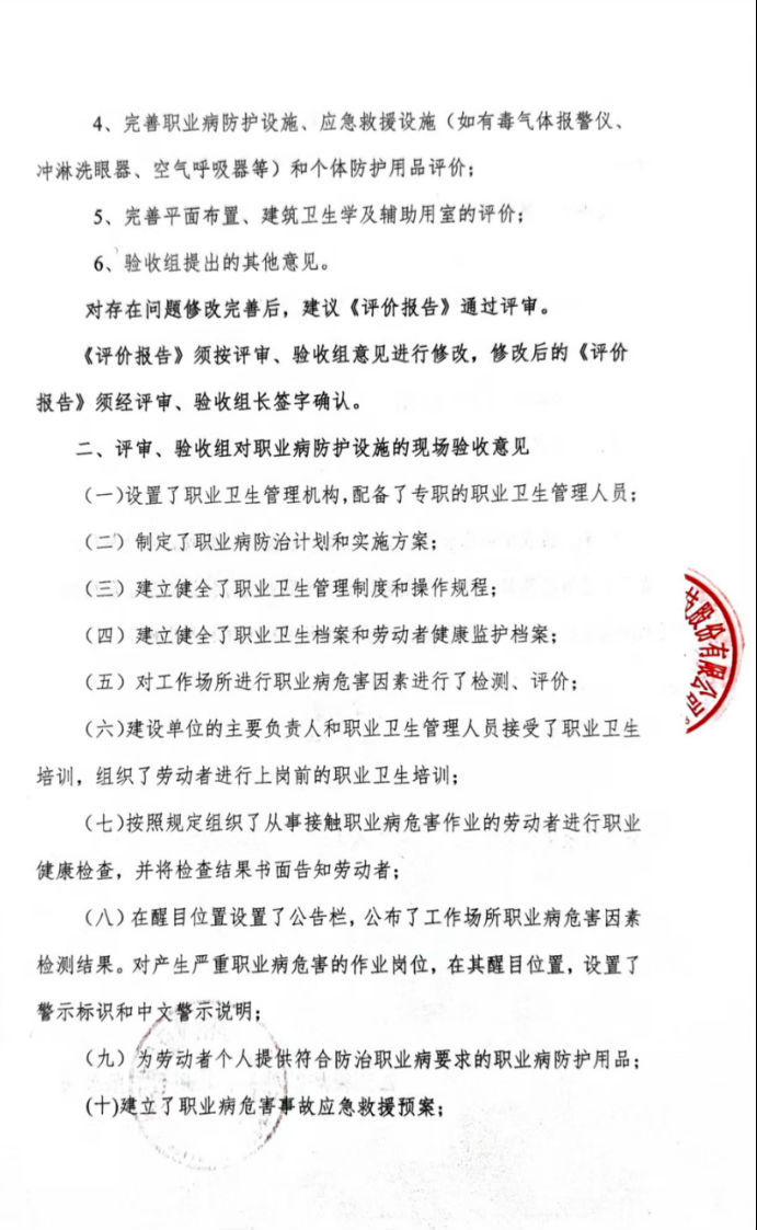
A.1    职业卫生技术报告信息网上公开记录表

 

用人单位名称

江西辙炜新材料科技股份有限公司

用人单位注册地址

西省九江市湖口县高新技术产业园区金砂湾版块二龙山大道

联系人

陈进

报告名称及编号

江西辙炜新材料科技股份有限公司年产1000吨一号、1000吨二号中定剂扩建项目(一期)职业病危害控制效果评价报告      [报告编号:江西力圣(2024)第LSZK0703010号]

江西辙炜新材料科技股份有限公司年产1000吨一号、1000吨二号中定剂扩建项目(一期)职业病危害控制效果评价检测报告     [报告编号: 江西力圣(2025)第LSB0621004号]

项目组人员

廖晓兵、余圆燕、伍智雄、余水明、胡昌国

现场调查人员

郭静、伍智雄

现场调查时间

2025.3.4

用人单位陪同人

陈进、王冰

采样与测量人员

伍智雄、王冉冉、杨灿、饶剑

采样与测量时间

2025.12.3-12.5

用人单位陪同人

陈进、许莲莲

现场照片(现场调查及现场采样与测量照片,含企业名称或标识的合影照片)

 

 

 

 

 

 

 

 

 

 

 


技术支持: 九江大幸电子商务有限公司 | 管理登录
seo seo